
Ship to all EU countries
Art: NA367EAN: 8720618827913
Motion sensor with microwave radar RCWL-051 (OT701-D97)
Show all:
Sensors,Motion Sensors
Would you like to order large quantities of this product or do you need a quote to order within your organization? Then request a quote.
REQUEST QUOTEThank you for your request.
You will receive the quote in your mailbox within a few minutes.
You will receive the quote in your mailbox within a few minutes.
Ship to all EU countries
Ordered on working days before 3:00 PM = shipped the same day.
30 days cooling-off period
1 jaar garantie
Description
This RCWL-0516 sensor detects every tiny movement. Unlike a PIR module, this sensor can feel through materials such as plastic. So there is no visible sensor.
The range of this sensor module is approx. 7 meters with an angle of approx. 120 degrees.
The microwave radar motion sensor works on a voltage of 4V to 28V. Ideal for an ESP32, Arduino or Raspberry Pi project.
The sensor gives a high output of 3.3V when motion is detected.
There is also a CDS connection for connecting an LDR so that the sensor only works in the dark.
This motion sensor can be used independently or in combination with an Arduino or ESP board.
DimensionsLength: 3.6cmWidth: 1.7cmHeight: 0.08cm
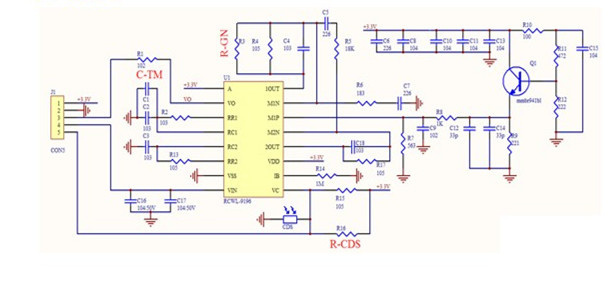
Wiring diagram
Otronic example code for Arduino IDE:
int radarPin = 2; // Pin to which the RCWL-051 output is connected
void setup() {
pinMode(radarPin, INPUT); // Set the radarPin as input
pinMode(LED_BUILTIN, OUTPUT); // Set the ledPin as output
Serial.begin(9600); // Start serial communication
}
void loop() {
int radarValue = digitalRead(radarPin); // Read the value from the radarPin
if (radarValue == HIGH) { // If motion is detected
digitalWrite(LED_BUILTIN, HIGH); // Turn on the ledPin
Serial.println("Motion detected!"); // Send a message via the serial monitor
}
else {
digitalWrite(LED_BUILTIN, LOW); // Turn off the ledPin
}
}
Explanation of how this code worksThe setup() function sets the radarPin as input and the LED_BUILTIN pin as output. It also starts serial communication with a baud rate of 9600.
In the loop() function, the value of the radarPin is read and stored in the variable radarValue. If radarValue is HIGH, which means that motion has been detected by the sensor, the built-in LED on the Arduino board is turned on and a message "Motion detected!" is sent via the serial monitor. If no motion is detected, the LED will turn off.
The code is quite simple and can be modified and extended to use the sensor for different applications, such as controlling an alarm system or activating a motor. The serial communication allows messages to be sent to a computer or other devices to signal events or warnings.
The Vin pin is intended for supplying the sensor with a voltage other than the standard 5V supplied via the VCC pin. In that case, the Vin pin can be used to supply the sensor with a voltage between 4 and 28 volts.
The CDS pin is intended for connecting a CdS (Cadmium Sulfide) photosensitive resistor. This resistor can be used to control the sensitivity of the RCWL-051. If the CDS pin is not used, it can be connected to the GND pin.
The use of the Vin and CDS pins is optional and dependent on the specific application the RCWL-051 is being used for. In most applications, the VCC, GND, and OUT pins are sufficient for the sensor to function properly._x005F_x000D_
The range of this sensor module is approx. 7 meters with an angle of approx. 120 degrees.
The microwave radar motion sensor works on a voltage of 4V to 28V. Ideal for an ESP32, Arduino or Raspberry Pi project.
The sensor gives a high output of 3.3V when motion is detected.
There is also a CDS connection for connecting an LDR so that the sensor only works in the dark.
This motion sensor can be used independently or in combination with an Arduino or ESP board.
DimensionsLength: 3.6cmWidth: 1.7cmHeight: 0.08cm
Wiring diagram
Otronic example code for Arduino IDE:
int radarPin = 2; // Pin to which the RCWL-051 output is connected
void setup() {
pinMode(radarPin, INPUT); // Set the radarPin as input
pinMode(LED_BUILTIN, OUTPUT); // Set the ledPin as output
Serial.begin(9600); // Start serial communication
}
void loop() {
int radarValue = digitalRead(radarPin); // Read the value from the radarPin
if (radarValue == HIGH) { // If motion is detected
digitalWrite(LED_BUILTIN, HIGH); // Turn on the ledPin
Serial.println("Motion detected!"); // Send a message via the serial monitor
}
else {
digitalWrite(LED_BUILTIN, LOW); // Turn off the ledPin
}
}
Explanation of how this code worksThe setup() function sets the radarPin as input and the LED_BUILTIN pin as output. It also starts serial communication with a baud rate of 9600.
In the loop() function, the value of the radarPin is read and stored in the variable radarValue. If radarValue is HIGH, which means that motion has been detected by the sensor, the built-in LED on the Arduino board is turned on and a message "Motion detected!" is sent via the serial monitor. If no motion is detected, the LED will turn off.
The code is quite simple and can be modified and extended to use the sensor for different applications, such as controlling an alarm system or activating a motor. The serial communication allows messages to be sent to a computer or other devices to signal events or warnings.
The Vin pin is intended for supplying the sensor with a voltage other than the standard 5V supplied via the VCC pin. In that case, the Vin pin can be used to supply the sensor with a voltage between 4 and 28 volts.
The CDS pin is intended for connecting a CdS (Cadmium Sulfide) photosensitive resistor. This resistor can be used to control the sensitivity of the RCWL-051. If the CDS pin is not used, it can be connected to the GND pin.
The use of the Vin and CDS pins is optional and dependent on the specific application the RCWL-051 is being used for. In most applications, the VCC, GND, and OUT pins are sufficient for the sensor to function properly._x005F_x000D_
Reviews
Add your review
7.3/10
Nelectron
Très bon produit, comme tout hyperfréquence il détecte à travers les murs et cloisons, ne pas hésiter à réduire la portée avec la résistance R-GN, une 470 KΩ convient à la plupart des usages
Posted on 14/09/2025Andrew Does
So far it seems to work, except that it only for items less then 5cm distance. I have tried 4 so far, all give the same results. The specs indicate 7 meters by default. Not acceptable as such! I would like to have a refund on this.
Posted on 14/08/2025Chayen
Goed product, voldoet aan de beschrijving.
Posted on 27/07/2025


















