
Bewegungssensor mit Mikrowellenradar RCWL-051 (OT701-D97)
Möchten Sie größere Mengen dieses Produkts bestellen oder benötigen Sie ein Angebot für Ihre Organisation? Fordern Sie ein Angebot an.
ANGEBOT ANFORDERNSie erhalten das Angebot in wenigen Minuten per E-Mail.
Dieser RCWL-0516-Sensor erkennt jede noch so kleine Bewegung. Im Gegensatz zu einem PIR-Modul kann dieser Sensor Materialien wie Kunststoff durchdringen. Das bedeutet, dass kein sichtbarer Sensor zu sehen ist.
Die Reichweite dieses Sensormoduls beträgt ca. 7 Meter bei einem Winkel von ca. 120 Grad.
Der Mikrowellen-Radar-Bewegungssensor arbeitet auf a Spannung von 4V bis 28V. Ideal für ein ESP32-, Arduino- oder Raspberry Pi-Projekt.
Der Sensor gibt einen hohen Ausgang von 3,3 V ab, wenn eine Bewegung erkannt wird.
Es gibt auch einen CDS-Anschluss zum Anschluss eines LDR dass der Sensor nur im Dunkeln funktioniert.
Dieser Bewegungssensor kann unabhängig oder in Kombination mit einem Arduino- oder ESP-Board verwendet werden.
Abmessungen
Länge: 3,6 cm
Breite: 1,7 cm
Höhe: 0,08 cm
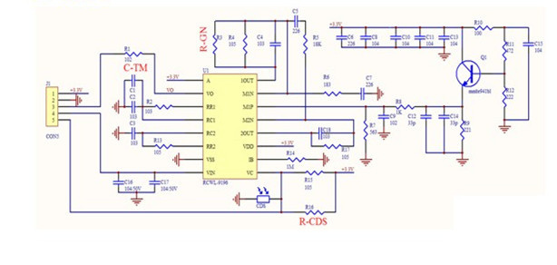
Anschlussdiagramm
< /p>< pre>Otronic-Beispielcode für Arduino IDE: int radarPin = 2; // Pin, an dem der RCWL-051-Ausgang angeschlossen ist void setup() { pinMode(radarPin, INPUT); // Den RadarPin als Eingang festlegen pinMode(LED_BUILTIN, OUTPUT); // Den ledPin als Ausgang festlegen Serial.begin(9600); // Serielle Kommunikation starten } void loop() { int radarValue = digitalRead(radarPin); // Wert des RadarPin lesen if (radarValue == HIGH) { // Wenn Bewegung erkannt wird digitalWrite(LED_BUILTIN, HIGH); // Den ledPin einschalten Serial.println("Bewegung erkannt!"); // Eine Nachricht über den seriellen Monitor senden } else { digitalWrite(LED_BUILTIN, LOW); // Den ledPin ausschalten }
Erklärung, wie dieser Code funktioniert
Die Funktion setup() legt den RadarPin als Eingang und den LED_BUILTIN-Pin fest als Ausgabe.
Die serielle Kommunikation wird ebenfalls mit einer Baudrate von 9600 gestartet.
In der Funktion loop() wird der Wert des RadarPins gelesen und in der Variablen RadarValue gespeichert.
Wenn der Radarwert HIGH ist, was bedeutet, dass der Sensor eine Bewegung erkannt hat, schaltet sich die integrierte LED auf dem Arduino-Board ein und die Meldung „Bewegung erkannt!“ wird angezeigt. über den seriellen Monitor gesendet.
Wenn keine Bewegung erkannt wird, schaltet sich die LED aus.
Der Code ist recht einfach und kann geändert und erweitert werden, um den Sensor für verschiedene Anwendungen zu verwenden, beispielsweise zur Steuerung eines Alarmsystems oder zur Aktivierung eines Motor.
Serielle Kommunikation ermöglicht das Senden von Nachrichten an einen Computer oder andere Geräte, um Ereignisse oder Warnungen zu signalisieren.
Der Vin-Pin ist für die Versorgungsspannung des Sensors vorgesehen. In einigen Anwendungen kann es erforderlich sein, den Sensor mit einer anderen Versorgungsspannung als den standardmäßigen 5 V zu versorgen, die über den VCC-Pin geliefert werden. In diesem Fall kann der Vin-Pin verwendet werden, um den Sensor mit einer Spannung zwischen 4 und 28 Volt zu versorgen.
Der CDS-Pin ist für den Anschluss eines lichtempfindlichen CdS-Widerstands (Cadmiumsulfid) vorgesehen. Mit diesem Widerstand kann die Empfindlichkeit des RCWL-051 gesteuert werden. Wenn der CDS-Pin nicht verwendet wird, kann er mit dem GND-Pin verbunden werden.
Die Verwendung der Vin- und CDS-Pins ist optional und hängt von der spezifischen Anwendung ab, für die der RCWL-051 verwendet wird. In den meisten Anwendungen reichen die VCC-, GND- und OUT-Pins aus, damit der Sensor ordnungsgemäß funktioniert.
Doet wat het moet doen en is goed instelbaar voor de gewenste toepassing
Veröffentlicht am 18/02/2026Très bon produit, comme tout hyperfréquence il détecte à travers les murs et cloisons, ne pas hésiter à réduire la portée avec la résistance R-GN, une 470 KΩ convient à la plupart des usages
Veröffentlicht am 14/09/2025So far it seems to work, except that it only for items less then 5cm distance. I have tried 4 so far, all give the same results. The specs indicate 7 meters by default. Not acceptable as such! I would like to have a refund on this.
Veröffentlicht am 14/08/2025Goed product, voldoet aan de beschrijving.
Veröffentlicht am 27/07/2025Kies je taal / Choose your language:



















