
3-in-1 sensor Temperatuur Luchtvochtigheid en Luchtdruk | 3.3V | I2C en SPI | Bosch BME280 (OT711-D64)
Wilt u grote aantallen van dit product of heeft u een offerte nodig om te kunnen bestellen in uw organisatie? Vraag dan een offerte aan.
OFFERTE AANVRAGENU ontvangt de offerte binnen enkele minuten in uw mailbox.
LET OP 3.3V versie. Geschikt voor ESP8266, ESP32, Wemos D1 etc.
GY-BME280 is een Breakout Board met een Bosch Sensortec ME280 Temperatuur-, Luchtvochtigheid- en Lichtdruksensor.
Het board heeft een selecteerbaar I2C adres (soldeer link GS2)
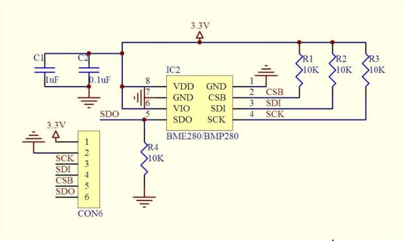
- I2C pull-up weerstanden
- Inclusief 7 pin header 2.54mm
- twee montagegaten van 3.5mm.
BME280 Kenmerken
- Merk sensor: Bosch
- Sensor formaat 2.5mm x 2.5mm x 0.93mm metalen deksel LGA
- Digitale interface I2C (tot 3.4 MHz) en SPI (3 en 4 draad, tot 10 MHz)
- Voedingsspanning: 3V tot 3.6 V
- Stroomverbruik 1.8 uA @ 1Hz vochtigheid en temperatuur, 2.8 uA @ 1Hz druk en temperatuur. 3.6 uA @ 1Hz vochtigheid, druk en temperatuur en 0.1 uA in slaapstand
- Bereik temperatuursensor -40 / +85 C,
- Bereik luchtvochtigheid; 0 - 100% rel. Luchtvochtigheid
- Bereik luchtdruk: 300- 1100 hPa
- Zowel I2C als SPI
Afmetingen
Lengte: 1,47cm
Breedte: 1,14cm
Hoogte: 0,23cm
Kies je taal / Choose your language:



















